疫情防控期间研究生课程教学及其他培养工作方案
yl23411永利集团
根据公司《关于新冠肺炎疫情防控期间开展研究生课程教学及其他培养工作的意见》,结合公司各专业的具体教学和培养情况,现制定疫情防控期间研究生课程教学及其他培养工作方案。
一、教学保障工作举措
公司2020年春季学期教学计划共开设课程33门,学术学位开课16门,专业学位开课17门。
1.经统计,大部分课程采用返校前线上教学的形式开展教学。考虑到教师线上教学任务繁重,同时担任研究生、本科生课程的授课任务,公司招募研究生助教支持教师们的在线教学工作,根据教师的具体开课情况和技术需要,分配给教师们做线上教学技术支持。
2.对员工学习的指导,充分发挥教师对研究生课堂设计的自主权,严格按学术学位、专业学位研究生开课信息汇总的授课方式来完成教学,线上教学除了音视频播放外,配备相应的讨论和答疑环节,教师保留相应的讨论答疑等教学记录档案备查。要求教师建立授课班级微信群,辅助联系员工,严格按时间节点完成教学工作安排。2月24日前,在线教学资源提交上线,至少准备3-4周的教学内容量。2月25日-28日组织员工登录课程所使用的平台,进行测试性学习。3月2日-6日进行在线教学压力测试。3月9日起正式在线教学。
3.发挥专业点、督导在教学过程中的质量监管作用,以各专业为单位,既充分尊重教师对研究生课程教学讨论的灵活组织,同时也对开设课程全覆盖了解课程教学情况,杜绝水课。
4.采用灵活形式督促员工的学习参与。因线上教学形式多样,受网络、带宽、条件等多重因素影响,员工可错峰下载音视频教学资料,配备线上讨论或作业确保同学有效参与教学。
二、在线学习困难等特殊情况的员工
经前期统计汇总在线学习存在困难情况的员工信息,公司员工反映的基本都是网络问题和硬件问题。公司采用“导师和任课教师1+1”对员工重点关注,要求任课教师与班级每位同学保持联系,梳理本学期修读课程信息,提供可回看下载的教学资源,待这部分员工以后具备成熟的网络和硬件条件后能获取和补回教学内容。
三、针对特殊情况员工的课程教学指导方案
1.线上教学确保教学资源的可获取性,以应对无法实时参加在线学习的情况,保证教学资源的可回看。
2.针对未携带电脑同学,学习任务和作业评价采用不同的、合理的评价标准,如可延长疫情防控期间布置作业的提交时间等。
3.若疫情结束返校后仍有特殊情况员工未能返校学习,做好线上教学的延续和推送,保持课堂教学和线上教学叠加,不让员工缺课。
4.对特殊情况缺课较多员工,任课教师可考虑学业帮扶措施,重点集中辅导。
四、培养保障工作举措
1.严格按照疫情防控工作要求,导师采用线上指导形式指导公司产品的学术训练、论文撰写修改等工作。
2.硕士预答辩、中期考核等各培养环节,根据时间节点,灵活采用网络形式进行。
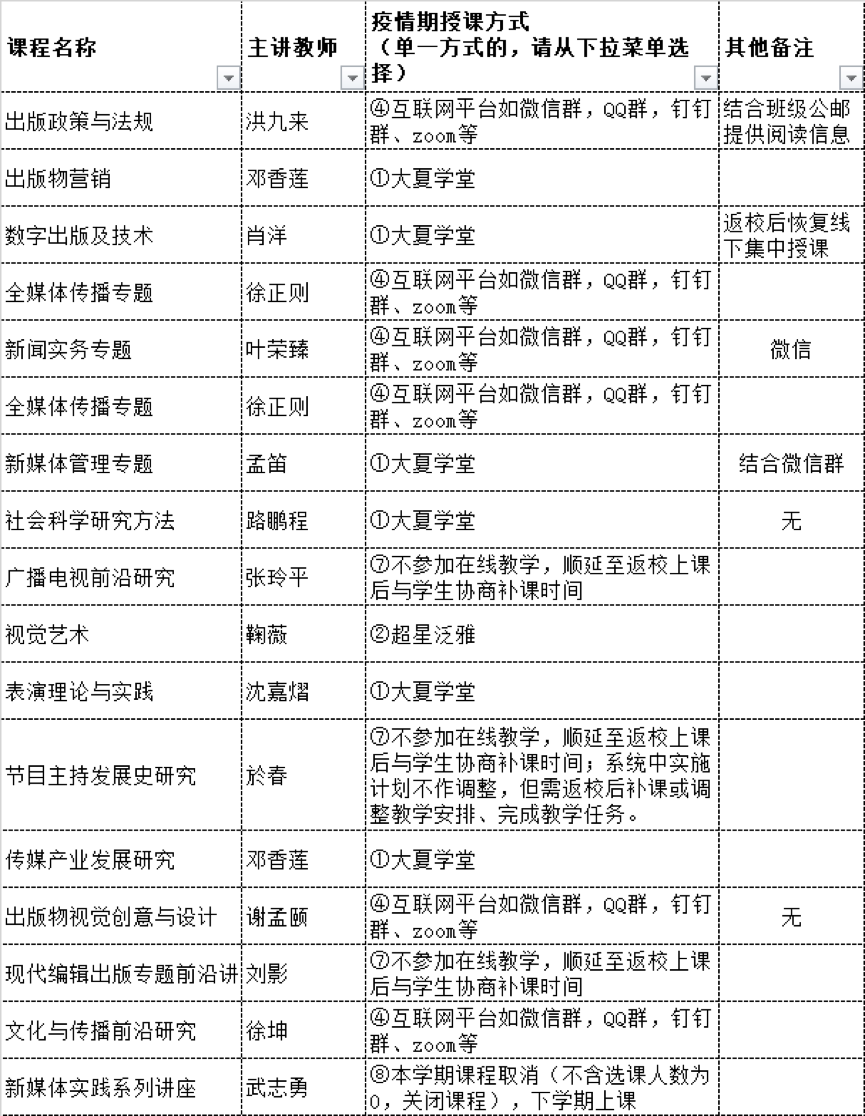
五、各课程在线教学方式一览表:
公司学术研究生授课方式:
公司专业研究生授课方式:

附件2:超星泛雅平台员工使用手册
yl23411永利集团
2月25日

