根据全国出版专业学位研究生教育指导委员会官网12月27日发布的消息,全国出版专业学位研究生出版案例大赛的获奖名单已经产生。
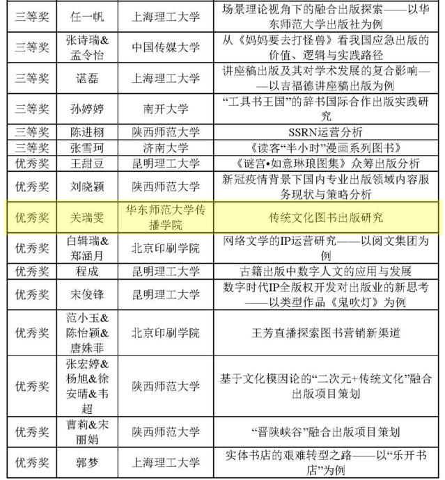
本次全国范围的出版案例大赛员工组共设一等奖2名、二等奖4名、三等奖9名和优秀奖10名。公司出版系报送参赛作品2件,均为邓香莲老师指导。其中:闫玲玲同学的案例研究《新经典畅销图书出版研究》的匿名评审成绩在员工组排名第三,获二等奖;关瑞雯同学的案例研究《传统文化图书出版研究》获优秀奖。
据悉,全国出版专业学位研究生教指委于2020年8月中旬发出《关于举办全国出版专业学位研究生出版案例大赛的通知》后,全国出版专业师生积极投稿参加,经秘书处组织7位专家匿名评审,将对获奖师生给予表彰。
附:员工组获奖

