中国·yl23411永利(集团)有限公司-Official Website
集团首页
EN
高级搜索
导航
关于我们
经理致辞
yl23411永利集团简介
现任领导
行政机构
教学与学科
学科介绍
招生信息
卓越新闻
课程思政
大夏出版
团队队伍
广播电视学系
新闻学系
广告学系
出版与文化系
导师队伍
学术研究
研究机构
学术成果
员工动态
合作交流
交流项目
交流动态
新闻中心
yl23411永利集团新闻
员工动态
通知公告
媒体报道
信息公开
党务公开
团学工作
下载专区
办事指南
员工会
理事会
联络大使
员工名录
优秀员工
实验室
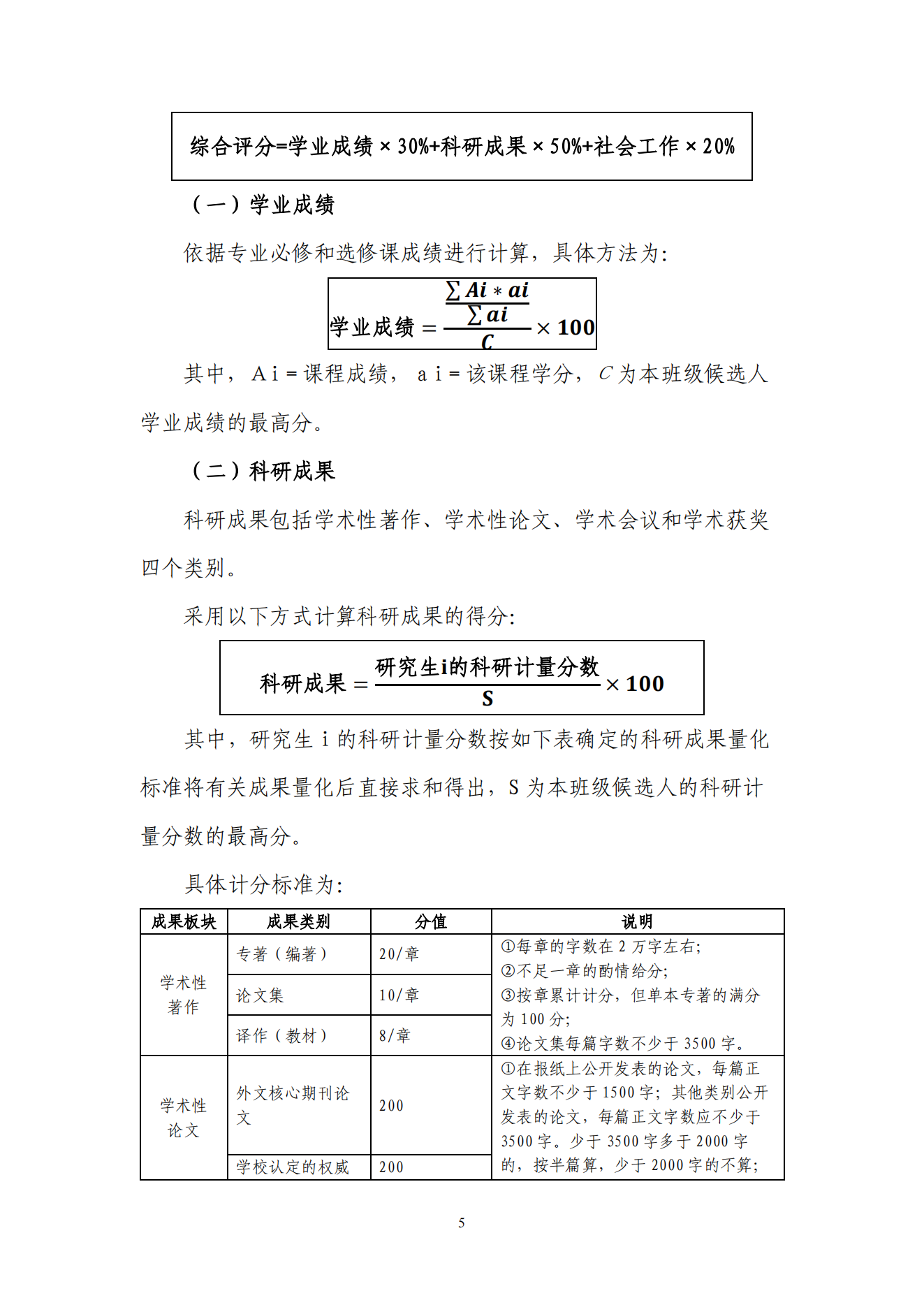
yl23411永利集团2026年研究生优秀毕业生评定细则(硕士)
发布时间:2026-03-25
浏览次数:
318
附件1 yl23411永利集团2026年优秀毕业研究生申报清单(硕士).docx
附件2 研究生专业类国家级核心学科竞赛目录(2025版).docx